1Department of Nursing, Cheongju University, Cheongju, Korea.
2College of Nursing, Chungnam National University, Daejeon, Korea.
© 2015 Korean Society of Adult Nursing
This is an open access article distributed under the terms of the Creative Commons Attribution Non-Commercial License (http://creativecommons.org/licenses/by-nc/3.0/), which permits unrestricted non-commercial use, distribution, and reproduction in any medium, provided the original work is properly cited.
This manuscript is a condensed form of the first author's doctoral dissertation from Chungnam National University.
GFI=goodness of fit lndex; NFI=normed fit index; TLI (NNFI)=Turker-Lewis Measure (NNFI: non-normed fit index); CFI=comparative fit index; PNFI=parsimonious normed fit index; RMSEA=root mean squared error of approximation.
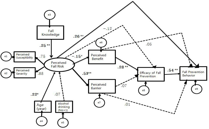
β=Standardized regression weight; SMC=squuared multiple correlation (R2); CR=critical ratio; *p<.05, **p<.001.
GFI=goodness of fit lndex; NFI=normed fit index; TLI (NNFI)=Turker-Lewis Measure (NNFI: non-normed fit index); CFI=comparative fit index; PNFI=parsimonious normed fit index; RMSEA=root mean squared error of approximation.
β=Standardized regression weight; SMC=squuared multiple correlation (